Fire Protection
What SANS 10400: Part T – Fire Protection Says

What the Act Says
Essentially the legislation is concerned quite simply with the need for all buildings to be designed, constructed and equipped so that in the event of fire:
- the occupants or people using the building will be protected – including persons with disabilities;
- the spread and intensity of any fire within buildings, and the spread of fire to any other buildings, will be minimized;
- sufficient stability will be retained to ensure that such building will not endanger any other building: provided that in the case of any multi-storey building, no major failure of the structural system shall occur;
- the generation and spread of smoke will be minimized or controlled to the greatest extent reasonably practicable; and
- adequate means of access, and equipment for detecting, fighting, controlling and extinguishing such fire, is provided.
The requirements of the Act will be deemed to have been satisfied if the design, construction and equipment of buildings complies with SANS 10400 Part T and satisfies the local authority.
The Act also specifies several offences that owners of buildings need to avoid, including the need for fire extinguishers that comply with SANS 10105. Also, if people do anything to obstruct escape routes in buildings, they will be guilty of an offense.
What the Standard Says
The regulations for Fire Protection are contained in a 91 page document published by the SABS, SANS 10400: Part T Fire Protection. Much of the information is the same as that published in the 1990 version of the Standard that you can download from this site.
SANS 10400 Part T is broken down into several parts:
Requirements
The bulk of the Standard is made up of a vast number of different “requirements” that relate not only to dwelling houses, but to every other possible type of building, from hospitals to parking garages.
The requirements for effective fire protection include:
- general requirements,
- regulations relating to safety distances,
- fire performance,
- fire resistance of occupancy-separating and division-separating elements,
- fire stability of structural elements or components,
- tenancy-separating elements,
- partition walls and partitions,
- protection of openings (Note that the drawings in SANS 10400 – 1990 that illustrate this have not changed),
- raised access and suspended floors of combustible material,
- roof assemblies and coverings (the drawings remain unchanged in the new version of the Standard) including thatch,
- ceilings,
- floor coverings,
- internal finishes,
- provision of escape routes,
- exit doors,
- feeder routes,
- emergency routes,
- dimensions of components of escape routes,
- width of escape routes,
- basements,
- stairways and other changes of level along escape routes (the drawing that shows the position of doors in relation to a change in level has not changed),
- ventilation of stairways in an emergency route,
- pressurization of emergency routes and components,
- openings in floors,
- external stairways and passages,
- lobbies, foyers and vestibules,
- marking and signposting,
- provision of emergency lighting,
- fire detection and alarm systems,
- provision and maintenance of fire-fighting equipment, installations and fire protection systems,
- water reticulation for fire-fighting purposes,
- hose reels,
- hydrants,
- automatic sprinkler and other fixed extinguishing systems,
- portable fire extinguishers,
- mobile fire extinguishers,
- fire-stopping of inaccessible concealed spaces,
- protection in service shafts,
- services in structural or separating elements,
- smoke control,
- air-conditioning systems and artificial ventilation systems,
- lift shafts,
- lifts,
- firemen’s lift,
- stretcher lift,
- stage and backstage areas,
- eating arrangements in auditoriums or halls and on grandstands,
- parking garages,
- operating theatres and intensive, high or critical care units,
- installation of liquid fuel dispensing pumps and tanks,
- installation of other tanks,
- warehousing of dangerous goods,
- dangerous goods signage,
- access for fire-fighting and rescue purposes,
- resumed fire resistance of building materials and components,
- building materials,
- guest houses and bed and breakfast accommodation (this is completely new),
- health care facilities (this is also completely new).
Safety Distances
Although there are other provisions, including the classification of the type of external wall, the table below may be used to establish safety distances where walls do not contain windows or other openings. For ordinary “dwelling houses” where the area of elevation facing any boundary is not more than 7,5 m2, such safety distance may be reduced to 0,5 m.
Fire Resistance
There are several tables (five in all) that indicate requirements for compliance with “Presumed fire resistance of building materials and components”.
This table shows what is required for “structural walls”.
This table shows what is required for “non-structural walls and partitions”.
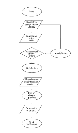
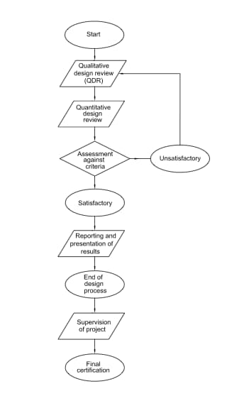
Rational Designs
The design requirements include the need for a competent person to ensure that the level of fire safety is adequate. This is particularly important in large and public buildings.
This drawing shows the basic fire safety engineering process.
>
Refuse Disposal








Hi Penny
The definition of “safety distance” clearly states that when they use that term in SANS 10400-T:2011, that safety distance always means wall-to-boundary i.e. in the case of a real boundary or, in the case of a notional (denkbeeldige) boundary.
The values reflected in table 2 have to be doubled in both cases, otherwise roofs on either side of a real boundary (real boundaries between neighbouring properties do not reach past the roof overhangs, they are much lower and do not provide a fire break) would have a 1 meter – 1,2 meter gap (or even less) between roof overhangs, which is not nearly enough to satisfy the fire regulations.
Roof overhangs are sitting ducks when a fire breaks out and are also always the point of entry for fire….long before anything else catches fire.
If the fire regulations are applied correctly, (doubled) the distance between roof overhangs would increase and the chance of fire spreading from property to property would be reduced.
I’m not saying you cannot build 1 meter from your boundary, for instance, a neighbour’s house might be 7 meters away. In such a case the fire safety regulations would clearly be met, even if you build 1 meter from the boundary wall.
Safety trumps everything else. “Nobody wants to see their house or business premises go up in flames.”
Hi Penny
Thank you , just for clarity does this apply to new buildings only or existing building as well , these hostels were built 1996 – 2010.
Would stand alone smoke detectors suffice for installation in these hostels.
Mark, SANS 10400-T, Fire Protection, states that
“Any building containing an occupancy classified as
a) F1, with a floor area of more than 500 m2; or
b) H1, H2, E2 or E3, irrespective of height or floor area,
shall be equipped with a fire detection system and alarm system that is designed, installed and maintained by competent persons in accordance with SANS 10139.
NOTE 1 The term ‘fire detection system’ is used here to describe any type of automatic sensor network and associated control and indicating equipment. Sensors may be sensitive to smoke, heat, gaseous combustion products or radiation. Normally the control and indicating equipment operates a fire alarm system and it may perform other signalling or control functions as well. Automatic sprinkler systems can also be used to operate a fire alarm system.
NOTE 2 The factors which have to be considered when assessing what standard of fire alarm, automatic fire detection or voice alarm or communication system is to be provided will vary from one set of premises to another. Therefore, the appropriate standard will need to be considered on a case by case basis.”
F1 occupancy = a large shop
H1 = a hotel
H2 = dormitory “Occupancy where groups of people are accommodated in one room.”
E2 = hospitals
E3 = Other institutions
So the short answer is YES!
Jan I presume you are referring to Table 2 that gives minimum safety distances in metres?
A couple of comments.
I agree with your interpretation/understanding of the definition. As I understand it, it is then up to the person drawing the plans to ensure that the distance is doubled if there are two buildings on the same site. And this distance will depend a) on the fire load; and b) on the occupancy class of the building.
I assume that the “other” tables you have seen have been developed by people who believe it makes it easier to interpret than having to do a simple times-two mathematical sum. The table in SANS 10400-T: 2011 is the table that applies. And if there are two buildings on one site, the distance must be doubled.
Hi,
I’m battling to find specific details regarding fire doors in the SANS 10400. This is regarding a Fire Door that is positioned internally in a fire wall separating a garage and living area of a small house.
My client did the alteration some years ago, however the door is currently a standard hollow core non-fire rated door. I’ve advised them that in this application they require a 30min fire rated door. So I need some clarity on the spec of the door and frame?In other words, can the existing timber frame suffice, and can a new solid timber fire-rated door leaf now be installed with in this frame in order to comply?
We’re in the process of submitting plans to the local council, and I’d prefer this to be corrected prior to the building inspector’s visit.
Thanks for any help…
Hi Penny, maybe Rudolf Opperman can weigh in here as well. I see he is from the the NRCS.
We have hostels at our schools do they require fire detection equipment by law? ( Smoke detectors )
Hi Penny
The definition of “safety distance” ( see definitions in the beginning of SANS 10400-T:2011) states that whenever they use the term safety distance, then safety distance means “distance provided BETWEEN ANY BUILDING AND THE LATERAL BOUNDARY of the site or, ….etc”.
That means that the safety values given in the table above are the minimum BOUNDARY DISTANCE between a house and a boundary wall and not the MINIMUM DISTANCE BETWEEN TWO BUILDINGS/HOUSES . In other words, those values given in the table above have to double and not divided between two adjacent dwellings.
I have come across other tables and graphs of fire safety that showed the safety distances in more detail (values doubled-up as well )than the current table of SANS 10400-T: 2011, which is reflecting only one half of the overall distance.
What is your opinion, please?
Part T – fire protection – states that where there are two or more buildings on the same site:
“where any external wall of such building or division is of type N or contains windows or other openings, any circle of radius equal to the safety distance given in table 2 for the occupancy concerned, drawn from any point on any window or opening in the external wall of one such building or division, shall not intersect any circle of radius equal to the safety distance given in table 2 for the occupancy concerned in the external wall of such other building or division, drawn from any point in any window or opening in the external wall of such other building or division; provided that the intersection of such circles shall be permitted where
1) the included angle between such walls is more than 135°, or
2) the included angle between such walls is more than 90° and the distance between the nearest points on such windows or openings is more than 2 m.”
NB A type N wall is a combustible wall with full fire resistance.
Table 2 shows the safety distances. For a residential dwelling (classified as low fire load), if the area of the openings “in elevation” are less than 5 sq m then the distance is 1 m. The distance then increases according to the area of the openings. So if they are 10 sq m the distance increases to 2,4 m; if they equal 210 sq m, the distance increases to 6,3 m. Nothing less than 1 m is allowed.
I hope this helps.
No they don’t have to be enclosed at all. And the SANS (Part V) say nothing about needing an engineer. A built-in brick fireplace and/or brick chimney that is part of the structure would need to be on the plans, and so the “competent person” responsible for the build as a whole would be in charge. And if a brick chimney was added at a later stage you would need plans. I have added content to the page on Space Heating – this might be helpful to you.
Thank Rudolf, that would be great.
Hi my name is Rudolf Opperman and is employed by the NRCS as Technical advisor for Architecture and the National Building Regulations. I find your web page very informative and would like to engage you on some of the finer technical information at my disposal. I believe that it should become part of your information. This I would like to provide free of charge as it should be available for all within the building industry.
Please provide me with your contact details.
Shawn the retrospective stuff isn’t clear. I don’t think we have the manpower in SA to even consider ensuring that all old buildings comply with the “new” regulations. I have had a look at the section of Fire Protection (Part T) but it isn’t clear to me. I think you need to talk to someone in your local authority and/or the fire department.
Hi Jan and Penny
What is the regulations regarding firewalls in the roof of the buidling? In old buildings that do not have these firewalls as the legislation was not in place then, what does the law say now?
Hi,
I would like to know whether all flues have to be enclosed/encased in a brick chimney? Many fireplaces like the pot bellied ones, and variations of the Queen Ann are installed with just a flue through the ceiling and roof cavity. Is this illegal? Does one have to employ an engineer to sign off the installation of a fireplace?
Hi Penny,
Thanks for the information, very helpful indeed.
Jan, I have added to this page. But in addition, here is some more information.
Part T of SANS 10400 (2011) has guidelines for “safety distances” based on the classification of the external walls of the building (which is rather technical) – and for a building classified H4 (a dwelling house) it should be resistant to fire for 30 minutes.
Here are a few extracts that might help:
eg “Type F, which has a fire resistance of less than that given in table 1, is constructed with non-combustible external cladding and, when tested in accordance with SANS 10177-2, complies with the requirements for stability and integrity for a period of not less than that given in table 1 for the occupancy in question.” [NOTE: Table 1 is where the 30 minutes comes from.]
“4.2.3 Where any external wall of a building is of type F and such wall does not contain any windows or other openings, the safety distance required shall be not less than the relevant values given in table 2, provided that” [NOTE: I have added Table 2 to the page – safety distances].
“b) for any building classified as H4, where the area of elevation facing any boundary is not more than 7,5 m2, such safety distance may be reduced to 0,5 m.”
“4.2.4 Where any external wall of any building is of type N, or where any building is provided with external walls containing windows or other openings, such building shall, subject to the requirements of 4.2.8, be so sited that a circle of radius equal to the safety distances given in table 2 for the window area and occupancy concerned, drawn from any point on any such window or other opening in such exterior wall, shall not intersect any lateral boundary of the site;”
“4.10 Protection of openings
4.10.1 Where an opening in any external wall of any division is less than 1 m measured horizontally or vertically from an opening in another division, a 500 mm projection from such wall shall be constructed between such openings. Such projection shall have a fire resistance of not less than half that required for the element separating the divisions concerned, provided that any other equivalent means of fire protection which ensures that the flame travel path from one opening to another is not less than 1 m shall be permitted.”
Your local authority will be able to advise how close to the boundary wall your neighbour may build. This does vary. For instance the City of Cape Town has just changed its zoning by-laws and now people in residential areas are permitted to build right ON the boundary without getting neighbors consent. But there are restrictions, including not being allowed to have windows right on the boundary. If you happen to be in the CT area, let me know the size of your plot and I can give you more information about this. Otherwise go directly to the local council in your area.
Hi there, can someone please tell me what the minimum spatial separation regarding fire safety between two buildings (houses) on adjacent erfs must be? My house was built in 1918 and there is only a space of one meter beween my house and the boundary wall.
My neighbour now wants to build 1.5 meter on the other side of the boundary.
My house has windows just over 9.7 square meters facing the boundary wall. ( boundary wall not a fire break, as windows are above the boundary wall) Windows are “openings” as you know, so how much must my neighbour allow from wall to wall (not boundary wall, but building to building) or eave to eave to satisfy the minimum safety rules regarding fire safety? Thanks.
PS Neigbour also wants to put windows on his side facing the boundary.
Hi Divan,
You are not allowed to put the cylinder under the stove or hob, it can be put into a cupboard within 1 metre either left or right. With domestic regulations you can have any size, I guess the size of your cupboard will determine the size of the cylinder. If you want to keep it outside then it must be at least 1 metre away from a door or a window and 2 metres away from a drain or a gulley. Many people enclose the cylinder to prevent theft and to stop children tampering with them.
I own a townhouse in a two storey building. What must the dimensions be of the fire break wall at the windows between me and my neighbour?
Can anyone please tell me what the regulations are for using gas
cylinders in a kitchen for gas stove cooking? What is the maximum size
that can be used in a kitchen, what is the minimum distance the bottle
should be away from the stove (Can it be placed directly under the
stove or should it be in a cupboard next to the stove.) And any other
important info.
It depends on the slope of the ground. It probably also depends on the type of building and whether you need facilities for persons with disabilities. There is no quick, easy answer I’m afraid.
Hi, Please advise on the following:
Escape route, whats the distance from the building before one can design the first step
thanks
i love your blog, i have it in my rss reader and always like new things coming up from it.